新城区,为何如此被偏爱?
扫描到手机,新闻随时看
扫一扫,用手机看文章
更加方便分享给朋友
2021重点城建项目,徐州这样编排布阵!
其中,科教文卫提升工程(共17项,其中续建9项,新建8项),包括学校、医院、其他等,总投资1574586万元。

以下分行政区域分别介绍:
01
泉山区
三十六中迁建
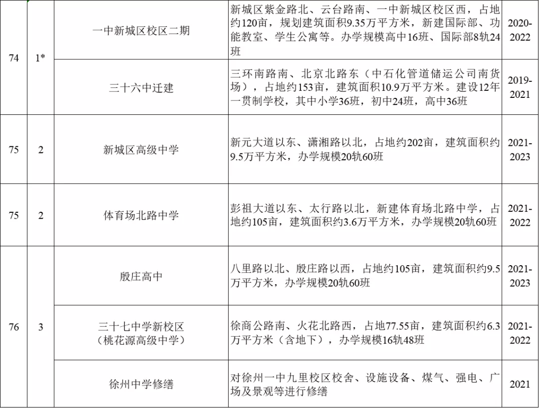
三十六中新校区建在三环南路以南、北京北路以东、京沪铁路以西的中石化管道储运公司院内南区货场的土地上。占地150多亩,总建筑面积约10.8万平方米,总规划为容纳108个班级的12年一贯制公办学校。 其中小学48班,初中24班,高中36班。

较新动态:徐州市第三十六中学迁建项目目前实现全面封顶,计划2021年9月投入使用。
周边在售楼盘:中海铂悦府
三十七中新校区(桃花源高级中学)
三十七中新校区(桃花源高级中学)位于徐商公路南、火花北路西,占地77.55亩,建筑面积约6.3万平方米(含地下),办学规模16轨48班,建设年限为2021年-2022年


较新动态:2020年12月14日,徐州市公共资源建设工程交易平台发布了徐州市第三十七中学新校区(桃花源高级中学)的招标公告。根据以上信息可以得知:徐州市第三十七中学新校区(桃花源高级中学)位于徐州生物工程学院西侧。
周边在售楼盘:融创淮海壹号六樟台、中海淮海世家、美的工润云澜天境、都会星宸。
市急救医疗中心(市公共卫生中心)
位于疾控中心院内,建筑面积3万平方米。计划总投资1.68亿元。

徐州矿务集团总医院门急诊病房综合楼
位于明珠路南、煤建路西,现矿务集团总医院院内。新建门急诊病房综合楼,建筑面积10万平方米,新增病床900张。设置电梯、中央空调、热交换站、机械停车库、制氧机等设备。

02
鼓楼区
殷庄高中
殷庄高中将位于八里路以北、殷庄路以西,占地约105亩,建筑面积约9.5万平方米,办学规模20轨60班,建设年限2021年-2023年。

(殷庄高中大致范围,以官方信息为准)
03
云龙区
云飞小学
该项目位于郭庄路以北,坝山热电厂地块内,占地约39亩,建筑面积2.5万平方米,办学规模8轨48班,2021年形象进度为开工建设,建设年限2021年-2022年。

( 云飞小学大致所在地,以最终结果为准)
附近在售楼盘:碧桂园·云樾外滩(纯新盘)。
中山医院(徐州市传染病医院)
位于东店子双拥路,占地面积约98亩,建筑面积约7万平方米。计划总投资6.74亿元。

04
新城区
一中新城区校区二期

较新动态:2020年4月,徐州市自然资源和规划局官网公布了“徐州一中新城区校区二期建设项目规划公示”。二期位于新城区紫金路北、云台路南、一中新城区校区西,占地约135亩,规划建筑面积8万平方米,新建国际部、功能教室、学生公寓等。办学规模高中16班、国际部8轨24班。
附近在售楼盘:时代艺境、淮海国博城、万科2020-94号昆仑大道北、故黄河西地块
新城区高级中学
新城区高级中学位于新元大道以东、潇湘路以北,占地约202亩,建筑面积约9.5万平方米,办学规模20轨60班,建设年限2021年-2023年。

新城区国际学校
新城区国际学校将位于新元大道以东,丽水路以南,占地约150亩,建筑面积约10万平方米,建设年限为2021年-2023年。

体育场北路中学
彭祖大道以东、太行路以北,新建体育场北路中学,占地约105亩,建筑面积约3.6万平方米,办学规模20轨60班,建设年限2021年-2023年。

(体育场北路中学大致范围,以官方信息为准)
附近在售楼盘:时代艺境
镜泊路九年一贯制学校
镜泊路九年一贯制学校占地87763平方米,整体按照“一轴两广场三组团”的设计进行建设,建成后可满足48班小学及30班中学的使用,同时开放部分停车位对社会开放使用。


附近在售楼盘:万科2020-94号昆仑大道北、故黄河西地块
中医院新院建设
2017年11月,经徐州市发改委批准,选定新城区黄河路以北、沟棠路以西地块作为徐州市中医院新院建设用地,新院设置病房床位数1490张。位于新城区的徐州市中医院新院建成之后,中山南路的院区仍将保留,为主城区市民提供门诊和养老相关医疗卫生服务。

徐州质子重离子医院

该医院位于汉源大道以东、市奥体中心以南、市中心医院新城分院西北侧,用地面积约5.46公顷,总建筑面积约13.6万平方米。1月14日,2021年徐州首批重大产业项目集中开工,其中就包含了徐州质子重离子医院。
小结:
徐州新城区,作为主城五大核心之一,市政府及其他政府部门集中所在地,是徐州未来发展的重要方向!
从上文可知,不论是上篇文章所提到的生态文明(大龙湖景区功能完善、拖龙山生态修复二期工程、昆仑大道……),还是本文中罗列的学校、医疗等建设,数量及质量都远超其他区域,可谓被徐州所偏爱!
附录一:学校类






附录二:医院类

附录三:其他

备注:以上信息仅供参考,在售楼盘、纯新盘在未上房之前不划定学区。
声明:本文由入驻焦点开放平台的作者撰写,除焦点官方账号外,观点仅代表作者本人,不代表焦点立场。


