警惕!徐州楼市“台风”骤起!4盘推新,西区新地块规划出炉!
扫描到手机,新闻随时看
扫一扫,用手机看文章
更加方便分享给朋友
上周(7.19-7.25),徐州楼市横盘期,遇7月传统淡季月,量价平稳已成为新常态。7月第4周,徐州楼市表现如何呢?一起来看看楼市动态。
01、纯新盘篇
大龙湖壹号样板间已公开
大龙湖壹号由招商与华润联合打造,以高层和小高层产品为主,其中惠民小区东C地块,楼面地价12250元/㎡,惠民小区东B地块,楼面地价11699元/㎡,建筑面积约110—140㎡,目前正在定存中,预计很快开盘。

项目主要打造高层和小高层产品,一共约1816套房。从地段来看,大龙湖壹号地处新城区东岸,周边生活配套比较齐全:
商业:有国力置业打造的13万㎡的商业体、国信商业广场、徐州星尚广场、中悦星尚天地二期等商业体。

学校:撷秀中学、徐师一附小教育集团经十路小学、公园巷小学教育集团潇湘路学校、华顿国际学校、徐州一中云龙实验学校等学校。
景观:项目西侧距离大龙湖只有1.2公里(数据来源:百度地图),东侧紧邻大龙湖分支河流,未来这里将打造一个占地约20亩的景观湖。
2020-55号卧牛山A-8-1地块规划曝光
2020-55号卧牛山A-8-1地块规划曝光,主要打造12栋10-18层的小高层产品,其中144㎡以下的户型620套,144㎡以上户型148套。

今年4月下旬,荣盛历时3个小时,拿下卧牛山A-8-1地块,成交总价11.78亿,成交楼面地价9994元/㎡!该地块分为2部分,住宅用地和占地面积3000㎡商服用地。

这块地位于西区淮海新城,目前妇幼保健院新址落地到火花板块,再加上桃花源湿地公园的建设,国际淮海陆港的落地,淮海新城的价值正在爆发。
02、预售篇
上周(7.19-7.25)4盘新获预售证,约2006套房源待售。

美的金科君兰湖定存中
预计8月中旬首开,目前定存中,定存金额为50万,该项目将打造118套叠墅房源,建面约177-280㎡,首开房源、价格待定。
璞樾御珑湖近期首开
首批房源价格已公示,预计7月底首开16、17、18、14#共计296套房源,毛坯均价为20670元/㎡,装修包2600元/㎡。16、17、18#均为小高层,总高为18层,2梯2户;16#为3个单元,建面约123㎡、120㎡,17、18#均为2个单元,东户1-6层建面约180㎡、7-18层建面约190㎡,中间户和西户建面约136-138㎡;14#为洋房,2个单元,1梯2户,建面约165㎡,总高为11层。

颐和源璟正在定存
颐和源璟首批房源价格已公示,预计7月底首开2、3、7、8、12#,共计298套房源,毛坯均价为25000元/㎡,装修标准为2600元/㎡。定存中,定存金额为50万。均为2梯2户,2、3、7、8#均为2个单元,12#为1个单元;2、7、12#建面约148㎡,3#建面约122㎡、148㎡,8#建面约122㎡;2、3、7、12#总高为17层,8#总高为15层。
千禧城即将加推
千禧城已领取12、15、16#预售,即将加推,共计418套房源,均均价为10300元/㎡。均为2梯4户,总高为27层;12#为2个单元,建面约83㎡、100㎡、105㎡、108㎡,15、16#均为1个单元,建面约110-118㎡,目前3、7、8#还剩顶底层在售。

03、开盘篇
上周(7.19-7.25)共4家楼盘开盘,共计推出超1070套房源,分别来自泉山区、经开区和鼓楼区。

华美东山悦
华美东山悦已于7月21日加推1、5、10#三栋房源,共计432套房源,均价为10800元/㎡。1、5、10#均为1个单元,3梯6户;1#建面约98㎡、119㎡;5、10#建面约98㎡、115㎡;1、5#总高为27层,10#总高为18层。剩余少量房源在售。
美的天誉
美的天誉已于7月22日加推12#、13#、15#、16#、17#、18#、19#共计420套房源,均价13200元/㎡。均为2梯2户,12#为3个单元,建面约99㎡、119㎡;13、15、16、17#均为2个单元,18、19#均为1个单元;13、15#建面约119㎡,16、19#约129㎡,17#建面约129㎡、169㎡,18#建面约169㎡;12、15#总高均为17层,13#总高为12层,16-19#总高均为18层。剩余少量房源在售。

万锦城
本批次领预售的房源为6、7#,总高34层,2梯4户,2个单元,户型85-112㎡,均价10700元/㎡,项目已经启动签约流程,据小道消息称,本批房源已经卖完了。
澜悦华庭
澜悦华庭已领取1、2、3、4、5#预售,已于7月25日加推1、2、3#共计218套房源,均价为14200元/㎡。1、2#为小高层,均为1梯1户,2个单元;1#建面约105㎡、120㎡;2#建面约120㎡;3#高层,1个单元,2梯3户,建面约110㎡、143㎡,总高为26层,精装交付。剩余少量房源在售。

04、土拍篇
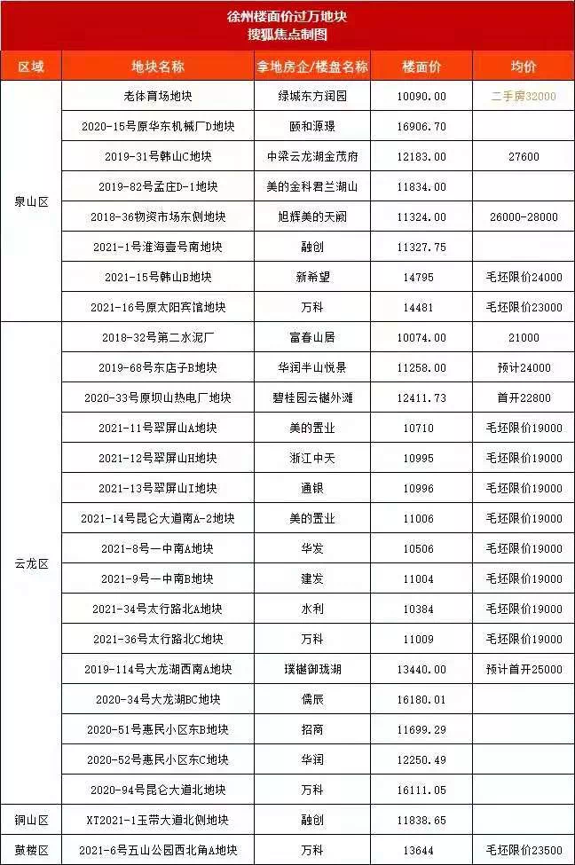
期待已久的徐州首批集中土拍已落下帷幕,“双集中”土拍大战引来78家房企厮杀,共吸金169.68亿元!


具体结果如下:

截止目前,徐州已有26宗超过一万元的地块,未来徐州房价格局将变。

其他:
1.徐沛快速通道较新进展来了
近日,有市民在咨询“徐沛快速路什么时候能建成通车?”,徐州市交通运输局回复:现在项目柳新互通以北建成通车,剩余柳新互通以南至华润路段工程建设已进入尾声,由于近期连续阴雨,项目计划于8月份建设完成,待交工验收之后予以通车。

2.徐州市中心又一个新地标
厚石设计消息:徐州展览馆西侧地块商业综合体项目(淮海西路市二院北侧,地铁1号线徐医附院站附近),规划和效果图曝光了。整个项目涵盖了商业、地铁、文化三大属性。着力打造开放性、生态性和可持续性兼备的文化商业街区,带来城市更新诉求下空间品质的整体提升。

3.徐州2大热门小学施教区公布
徐州市云龙小学的施教区划分为:东到三道中河(香溪左岸与提香湾河界)、医科大学西墙,西到民祥园路(含正德君城),北到城东快速路(徐海路),南到和平大道。咨询电话:80803421。徐州市苏堤路小学的施教区范围是:北至二环北路、南至故黄河、西至苏堤北路、东至中山北路。招生咨询电话:19551647255。
4.高级试点!徐州三地入选!

近日,共青团中央办公厅下发《关于确定县域共青团基层组织改革试点地区的通知》,江苏省25个区(县)入选,徐州市的铜山区、新沂市、邳州市在名单内。据介绍,江苏省此次入选区(县)将以改革试点为契机,全面落实中央、省委等关于共青团改革的决策部署,通过落实工作责任、明确工作重点、建立工作机制等举措,推动改革在基层落地见效,在全面建设社会主义现代化国家新征程中更好肩负起引领凝聚青年、组织动员青年、联系服务青年的职责使命,当好党的助手和后备军。
声明:本文由入驻焦点开放平台的作者撰写,除焦点官方账号外,观点仅代表作者本人,不代表焦点立场。


