东区利好!五山公园三期要动工了!
扫描到手机,新闻随时看
扫一扫,用手机看文章
更加方便分享给朋友
徐州城建吧网友发布了一个迁坟通告,通告显示:因国家规划建设需要,坐落在徐州经济开发区东环街道办事处及金龙湖街道办事处境内的爬山主峰以北、蟠桃花园五期以南,龙潭山以东、西贺花园二期以西范围内的所有坟墓须于2021年4月5日前全部迁出,逾期作为无主坟处理,请市民相互转告。

那么这么坟墓迁走后要建什么工程?拨打迁坟通告上预留的电话,一居委会工作人员表示,要建五山公园三期。目前五山公园二期在建,按照计划二期2020年底竣工,不过工期稍有延误。小编在政府网站上看到2020年有人咨询五山公园较新进展等问题:

那么,五山公园什么时候能够建好呢?回复中提到:五山公园共分为两期。一期的广山、杨山片区已建成,其中广山片区14万㎡,杨山片区8万㎡。金陵山片区因建设梅花坞方案有所调整,计划今年底基本建成。无名山片区计划于2020年4月底完成。市政道路A、B、C线三条道路,B、C线计划于2020年年底完成,A线计划于2021年年底完成。二期梅花坞景区,包括金陵山东调整区域及金陵山北、广山东新增片区,计划于2020年底建成。

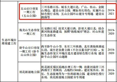
而在2020年度城建重点工程中也提到了,五山公园的建设年限为2019年-2021年。

也就是说,今年大家就可以去五山公园金陵山片区赏梅花啦,而且还是全市面积较大的梅花。

五山公园堪称目前徐州在建的较大型公园。近13个云龙山大小规划面积,堪称徐州的“中央公园”仅一期就是云龙公园的5倍。堪称城市“绿肺”。集运动、休闲、观光等多种功能于一体。


位于三环东路以东、城东大道以北,规划范围包括杨山及广山周边的区域。

五山公园——大型山体休闲运动公园。按照海绵城市的理念规划集骑、行、健步于一体的主园路,天桥栈道链接设置登山旱溪栈道、色彩慢步道、游览步道、儿童游乐园、音乐广场等多种设施增加更好的体验性和功能性;满足不同年龄层次的多样化城市生活需求。

来源:都市晨报
声明:本文由入驻焦点开放平台的作者撰写,除焦点官方账号外,观点仅代表作者本人,不代表焦点立场。


