徐州房价降了!终于降了!
扫描到手机,新闻随时看
扫一扫,用手机看文章
更加方便分享给朋友
2021年6月已过,徐州楼市已完全步入正轨,“住房不炒“不是唱空,”躺平“不能解决一切,在”双限“政策下,20宗限价地的出让,已为徐州楼市奠定平稳基调。
那六月楼市具体表现如何?让我们用数据说话,为您呈现徐州楼市六月真实的情况。6月徐州新楼盘预售证批复情况1、6月徐州主城区(及贾汪区)共计17盘,4530套房源新领预售,与5月相比少了一倍。

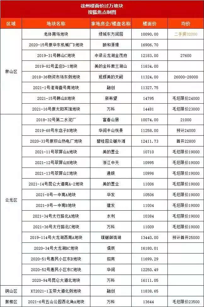
从时间上来看,6月下旬领取预售偏多:从区域上来看,铜山区(6盘2488套房源)、贾汪区(6盘851套房源)领取预售最多。6月份徐州土地出让信息2、期待已久的徐州首批集中土拍落下帷幕,徐州首批“双集中”土拍大战引来78家房企厮杀,共吸金169.68亿元!可以说本次土拍依旧火爆,看点十足,其中,20宗商品住宅地块仅有一宗即莲湖路内侧G地块当日被碧桂园摘得,其余19宗均触顶进入摇号阶段。


通过摇号,最终万科成为本次土拍的较大赢家,将4块地收入囊中,分别是:新城区太行路北C地块、北区客运站西南B地块、五山公园西北角A地块以及市中心原太阳宾馆地块!美的置业紧随其后,拿下2块地,均在新城区。分别是昆仑大道南A-2地块、翠屏山A地块!建发、华发、中天美好、新希望、重庆昕晖、宿迁亚新等6家房企首次进军徐州市场!具体结果如下:

截止目前,徐州已有26宗超过一万元的地块,未来徐州房价格局将变。

6月份徐州新房成交数据3、6月徐州楼市成交数据:网上销售套数:约4364套,网上销售面积:约507623.22㎡,成交均价12416.65元/㎡,成交金额约630297.82万元。

数据来源:金刚石云数据 (官网数据有一定的滞后,以上数据仅供参考)成交主要分布在云龙区:保利水利水沐堂悦、碧桂园云樾外滩;经开区:汇川府、中南恒通和平君启、华美东山悦、未来之宸;铜山区:金地格林世界、中骏汇景城、颐居隐山观湖、千禧城、招商万科山水间、山河珑胤、汉王听泉小镇;泉山区:荣盛城盛境、都会星宸、保利和府;鼓楼区:鼓楼映樾、绿城诚园;贾汪区:恒大潘安湖生态小镇、中钰翡翠天境、吾悦华府禧园、泉城壹号院;其中千禧城、保利和府、碧桂园云樾外滩等少量房源在售。保利水利水沐堂悦第三批次房源已经售罄。6月份徐州各区域房价情况4、据金刚石数据统计,6月份住宅均价12416.65元/㎡,环比上月下降6.43%,徐州3月住宅均价13270.31元/㎡。

数据来源:金刚石云数据 (官网数据有一定的滞后,以上数据仅供参考)

绿地淮海国博城预计7月份加推三期房源15、17、21、23、25#,目前蓄客中,共计520套房源。总高均为26层,1个单元,2梯4户,建面约119、122、135、145㎡。

汇景君悦府预计首开高层22、23、25#,洋房7#,目前正在定存中,洋房定存金额为2万,高层定存金额为5万。洋房7#为1个单元,1梯2户,建面约135㎡;高层22、23、25#均为2梯3户,23、25均为2个单元,建面约95㎡、106㎡,总高均为25层;22#为1个单元,建面约95㎡、118㎡,总高为20层;开盘时间、价格待定。

时代艺境预计7月份加推二期房源22、23、25、28、50、51、52、53、55#,共计542套房源,目前蓄客中。22#总高11层,2个单元,1梯2户,户型为123㎡;23#总高11层,1个单元,1梯2户,户型为139㎡;其它7栋楼总高均为17层,1个单元,2梯4户,中间户104㎡,边户118㎡。千禧城千禧城即将加推3、7、8#,均为2梯4户,1个单元,总高为27层,3、8#建面约112㎡、117㎡,7#建面约104㎡、117㎡,价格待定。

半山悦景下批加推2、3、5、6、11、12、17、29#共计236套房源;目前定存中,定存金额为20万。均为2个单元,1梯2户;2、3、29#建面约135㎡,11、12#建面约105㎡,5、6、17#建面约135㎡、160㎡;2、3、5、12#总高均为8层,11#总高为5层,17#总高为6层,29#总高为9层;加推时间、价格待定。

美的工润云澜天境预计下批加推小高层10、12、13、15#,洋房7、11#,目前正在定存中,定存金额为5万。7#为1个单元,1梯2户,建面约143㎡,总高为11层;11#为3个单元,1梯2户,建面约117㎡、130㎡,总高为11层;10、12、13、15#均为2个单元,2梯2户,总高为18层;13、15#建面约107㎡、118㎡;10#建面约107㎡、118㎡、109㎡,12#建面约107㎡、129㎡;加推时间、价格待定。2、3、5、6、8、9#还剩少量的顶底层在售,建面约107㎡-143㎡,小高层均价为15000元/㎡,洋房均价为17000元/㎡。

1.徐州地铁3号线一期通车运营!
6月28日徐州地铁3号线一期通车运营!3号线一期工程北起于下淀站,沿下淀路—大庆路—复兴路—淮塔东路—解放南路—北京路—长江路—黄山路—银山路走行,止于高新区南站。线路全长约18.13km,设车站16座,均为地下站,其中徐州火车站为1、3号线换乘车站,淮塔站为2、3号线换乘车站。

2.江苏新政!每套住宅应设置新风系统,7月1日起实施!
近日,江苏省住房和城乡建设厅组织修订的地方标准《居住建筑热环境和节能设计标准》(以下简称《标准》)正式发布。国内知名专家对修订后的标准给予高度评价,以全国工程勘察设计大师徐伟为首的标准审查专家委员会认为,《标准》填补了夏热冬冷地区居住建筑节能75%标准的少有,整体达到国际水平,与江苏省《绿色建筑设计标准》中关于居住建筑节能原则性、方向性要求相衔接,对江苏绿色建筑高质量发展起到重要支撑作用。《标准》将于2021年7月1日实施。
3.省里发文!要推进徐州都市圈市域铁路建设
近日,江苏省官网公布了《省政府关于进一步加快推进铁路发展的意见》。明确到2025年,基本建成“轨道上的江苏”,新增铁路1000公里。其中提到:江苏规划以省会南京为核心,以苏州南通、徐州、连云港为三极的“六纵六横一核三极”干线铁路网络。围绕提升南京、苏锡常、徐州等都市圈中心城区对周边城镇的辐射带动能力,扎实有序推进一批都市圈市域(郊)铁路建设,支持利用既有铁路富余能力或对既有铁路改造后开行市域(郊)列车,目前连云港的市郊铁路,就是利用原有的陇海铁路开通的。开展新建车站“站城融合”试点,建设一批兼顾车站枢纽、商务办公、休闲购物、旅游集散等业态的城市综合体。徐州各条S线有望加快落地啦!

拼房帝让买房简单一点小程序
4.我市首座“顶推”京杭运河桥,即将建成!
咱们徐州人都非常关注的“徐州五环路”又传来新进展啦!道路工程最关键的节点之一——位于贾汪境内的京杭运河桥顶推工程即将完成,这座横跨长为127.6米的运河桥的建成,为徐州外环路(东南段)的整体建成通车又推进了一大步。这座京杭运河桥在顶推完成后,还要落梁进行体系转换,桥梁附属工程施工以及混凝土桥梁板的铺装,预计8月底可以完工。

5.徐州外环公路园博园段已完全具备通车条件
据都市晨报记者报道,徐州市外环公路园博园段,目前道路已完全具备通车条件。该路段起于经开区344省道,止于张集104国道,全长约18.1公里。园博园段路如今基路面、桥涵结构主体工程已于今年3月底全部完成,目前正在进行配套的绿化和交安设施等其他扫尾工作。徐州外环公路园博园段,是徐州外环公路(徐州五环)东南段的重要组成部分,这一路段的建成通车,为徐州外环公路的全程闭环通车又向前推进了一大步。

声明:本文由入驻焦点开放平台的作者撰写,除焦点官方账号外,观点仅代表作者本人,不代表焦点立场。


