今明两年,徐州主城区18个城中村实施改造!
扫描到手机,新闻随时看
扫一扫,用手机看文章
更加方便分享给朋友
今天,徐州市政府办公室印发了徐州市加快开展城市更新工作的实施意见 (试行)的通知。

为系统提升中心城市建设的能级品质,进一步优化空间布局、提升产业结构、改善人居环境、完善公共配套,提高市民的获得感和幸福感,现就加快开展全市城市更新工作制定如下实施意见。我们先来看一看2021年徐州市主城区城市更新重点任务其中有大家非常关注的城中村改造、老旧小区改造......

鼓楼区鼓楼区城市更新任务共8个,其中老旧小区改造4个,城中村改造3个,老旧街区改造1个。

云龙区云龙区城市更新任务共15个 ,其中老旧小区改造2个 ,城中村改造12个 ,老旧街区改道1个 。


泉山区泉山区城市更新任务共5个 ,其中老旧小区改造1个 ,城中村改造3个 ,老旧街区改道1个 。

徐州城市更新工作的范围、内容有哪些?继续往下看更新范围
(一 )区域位置。市区城市更新实施位置范围为主城区(鼓楼区、云龙区、泉山全域,徐州经济技术开发区、徐州淮海国际港务区部分区域),铜山区 (徐 州高新技术产业开发区)和贾汪区城区。
(二)更新对象。具有下列情形的,可列入城市更新对象范围:
1.城市基础设施、公共管理和公共服务设施亟需完善的2.居住环境较差或者存在重大安全隐患的;3.现有土地用途、建筑物使用功能或者资源利用明显不符合社会经济发展要求的;4∶具有较高历史文化价值需要保护的;5.对城市风貌影响突出的;6,市政府研究认为需要进行城市更新的。
(三 )更新重点。城市更新重点主要包括以下六类:
1.老旧小区改造。以改善小区居住条件为主要目的,完善居住社区配套设施。“十四五”期末基本完成市区2000年底前建成的老旧小区改造。
2.城中村改造。通过优化空间结构、转换集体建设用地性质、完善设施服务等方式,将因城市边界扩展而包裹的村落,尽快改造为城市社区或其他功能空间。2023年底前基本完成徐州市主城区50个城中村改造。
3.老旧街区改造。通过优化规划布局、完善配套设施等方式,推动历史地段、商业步行街和地方特色街区品质高端化、业态多元化,发展成为新兴文旅商业消费集聚区。
4.老旧厂区改造。通过转换建设用地用途、转变空间功能等方式,改造为发 展新兴产业、文化旅游等业态的空间或场所。
5.自有产权改造更新。高等院校、医院等具备自有产权、自我改造意愿的单位,不改变土地用途,通过改造和综合整治等方式,完善使用功能,满足发 展需要,改善景观环境。
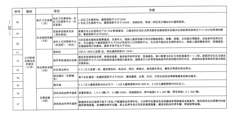
6.公共服务设施配套更新。配套建设公共服务设施和基础设施,提高智慧化水平,完善公共服务,提升居民生活品质。
更新内容
(一 )主要内容。城市更新主要内容包括完善生活功能、补齐公共设施短板,完善产业功能、打造就业创新载体,完善生功能能、保护修复绿地绿廊绿道,完善人文功能、积淀文化元素魅力完善全功能、增强防灾减灾能力。
(二 )更新类型。分为整治提升类、改建完善类、拆除重建类三类。
1.整治提升类。对于建设情况相对较好、公共服务设施较齐全、权利主体确无迁移或变更意愿、具有历史文化保护价值或不影响城市整体发展的片区,以保护和修缮建筑物、改善公共环境、完善城市基础设施为主进行更新,保持用地原有的使用方式与布局,不拆除或仅拆除少量建筑、构筑物。
2.改建完善类。对于基础设施和公共服务设施等级较低或缺失、无法满足城市发展需求、原有用地性质或权属需要变更、确需改变建筑使用功能或土地利用效率较低不符合集约使用原则的片区,在维持现状建设格局基本不变的前提下,采取改建、加建、扩建、 局部拆除、改变功能等一种或者多种措施,对片区进行改建完善。
3.拆除重建类。对于存在严重安全隐患、权利主体意愿强烈、建筑年久失修、属于棚户区和城中村、严重影响城市整体发展格局的片区,通过整治提升或改建完善均无法满足城市发展需要的,拆除全部或大部分原有建筑,并按照规划进行重新建设。
更新试点标准




来源:都市晨报
声明:本文由入驻焦点开放平台的作者撰写,除焦点官方账号外,观点仅代表作者本人,不代表焦点立场。


