铜山区折桂!半年成交量同比上涨近50%!
扫描到手机,新闻随时看
扫一扫,用手机看文章
更加方便分享给朋友
进入2021年,徐州房地产市场注定不凡。土地市场最为抢眼。多个“地王”出现,首批20宗集中供应的宅地中,19宗顶价成交、一宗未进入摇号直接成交!商品房市场自然也不甘示弱。商品房成交持续火热、抢房大战不断上演,各大热门楼盘呈现出极度供不应求的景象。

2021上半年的徐州房产市场到底如何?我们用权威数据为大家解读、呈现。
一、2021上半年楼市政策
souhu
政策是国家通过宏观调控来调节市场经济的手段,房地产市场也不例外。徐州近几年的房地产市场发展状况,催生了政策的出台,政策出台势必会对市场产生影响。2021年上半年,在“房住不炒、因城施策”的政策大环境下,中央从全局角度出发,全面、精准把控全国房地产市场,并针对市场过热的城市适时预警、及时纠偏,确保稳地价、稳房价、稳预期目标落到实处。
银保监会数据显示,截至4月末,银行业房地产贷款增速创8年来新低,6家大型国有银行全部实现集中度下降。上半年,核心一、二线城市以及热点三四线城市,纷纷出现房贷额度紧张、放款周期拉长现象。
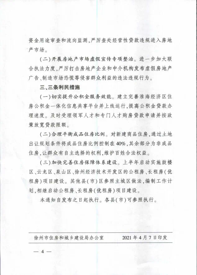
4月9日,徐州市住建局发布《关于印发<进一步促进市区房地产市场平稳健康发展的若干措施>的通知》。通知原文如下:


二、新房商品房成交35088套,同比↑39.47%
souhu
根据金刚石数据显示,搜狐焦点徐州站进行了统计,2021年1-6月份徐州商品房累计成交35088套(仅主城区,不含县区),成交套数同比增长↑39.47%,成交均价同比增长↑4.67%;成交总额同比上涨↑4.68%。

来源:金刚石云数据
对比数据我们会发现:
1. 从供应数据来看
无论是供应面积还是供应套数,与去年同期相比都是上涨的。
来源:金刚石云数据

来源:金刚石云数据
2. 从成交数据来看
今年上半年的成交套数比去年同期,上涨了39.47%!
而成交面积同样比去年同期增加了40.20%!
在我看来,这是两个非常大的数字。

来源:金刚石云数据

来源:金刚石云数据
3、综合分析
综合分析,今年上半年供应套数比去年同期增加了12.88%,而成交套数增加了39.47%,说明今年商品房市场呈现了供不应求的一种状况。
在近期“双限”政策的影响下,下半年或者更远的将来,这种状况会不会有所改变呢?搜狐焦点徐州站和众多网友一起继续保持关注。
三、铜山成交套数榜首,云龙区价格最贵
souhu
据金刚石云数据显示,2021年1-6月份,主城区总成交套数35068套,铜山区成交10390套位居各区成交之首。主城区成交均价12031.82元/㎡,云龙区成交均价17710.27元/㎡成“最贵区域”。

来源:金刚石云数据

来源:金刚石云数据

来源:金刚石云数据
对比以上成交套数和成交均价两个图表,我们可以发现:
1、云龙区位居均价之王,而成交套数却是六大区域的最后一名。云龙区一直都是众多购房者看好的区域,尤其是新城区,近几年的房价上涨趋势尤其迅猛!但由于价格过于高昂,也会使很多购房者望而却步。
2、按照上面一条的逻辑,泉山区似乎不走寻常路。原因大家可想而知,泉山区是徐州现阶段资源最富集的行政区,坐拥响彻国际的5A级景区云龙湖,是徐州富人区的象征和代表,所以成交套数赶超均价仅12030.15元/㎡的经开区,也变得理所应当。
3、铜山区位居成交套数之首。在各大区域成交套数统计中,铜山区成交套数占据主城区总成交套数的1/3。这和该区域较低的房价不无关联。铜山区包围主城区,并且拥有成熟的配套、地铁的规划等广受刚需购房者青睐。
4、贾汪区成交套数位列第二。从各区成交套数和成交均价对比来看,刚需及刚改购房者依然是置业主力军。加上现如今近在眼前的交通规划以及新小区配套的同步建设,与主城区的距离似乎不再是影响刚需购房者选择的决定性因素。
四、120㎡左右的刚改户型依然为主力
souhu
随着徐州近几年房价的持续上涨,大部分楼盘的价格对刚需客越来越不友好,大户型的供应量也明显增加。那么,最终成交的是什么类型的房源呢?搜狐焦点徐州站根据金刚石云数据做了统计对比。

来源:金刚石云数据
由上图可以看出,成交户型面积段以110-120㎡为中心分散开来。
110-120㎡刚改户型依然是徐州购房者置业优选,100-110㎡户型与120-130㎡户型紧随其后。
80㎡以下户型成交套数寥寥无几。
144㎡以上的大户型,半年时间内也仅有1000多套成交。
五、土地市场迎来首批集中拍卖
souhu
据中指研究院数据显示,2021年上半年,徐州市区共拍出34块涉宅地块,卖地金额达364亿元,位居全国第21位,目前万元地数量已达26块。

今年上半年,徐州连续拍出两个区域“地王”。东湖新城板块地价飙升到9366元/㎡。

时隔不久,淮海壹号南地块又拍出了片区较高地价达11328元/㎡,几乎等于当时区域房价。

而接下来出台的“双限”政策,给超速升温的徐州土地市场来了个“强制降温”。
2021年4月29日,徐州排名前列限价地拍出。

2021年5月,首批集中供地面市,所有地块均为“双限”地块:限制较高楼面价、限制毛坯销售较高价。
6月26日,首批“双限”地土拍结果出炉。万科一举拿下四块土地,成为本次土拍较大赢家。

从20块宅地(不含安置房)土拍结果看,毛坯销售限制价格比成交楼面价,均高出不到万元,开发商会严格执行限价政策吗?

六、徐州楼市未来走向?
souhu
据国家统计局相关数据,2015年以来徐州房价涨幅全国第二,仅次于西安,累计涨幅65.8%(截止2020年数据)。个人拙见,如果说未来徐州房价还会稳步上涨是有可能的,但是那些鼓吹“大幅上涨”观点的,我个人持质疑态度。
从徐州目前出台的政策来看,6月25号的集中拍地可能会成为徐州楼市的重要转折点。根据4月9号的政策(文中有提到),如果下半年继续集中供应“双限”地,对刚需而言可能会是一个好的信号。
了解更多徐州楼市未来走向,请持续关注搜狐焦点徐州站。
声明:本文由入驻焦点开放平台的作者撰写,除焦点官方账号外,观点仅代表作者本人,不代表焦点立场。


