收藏!一图看懂徐州发展方向!
扫描到手机,新闻随时看
扫一扫,用手机看文章
更加方便分享给朋友
2021重点城建项目,徐州这样编排布阵!
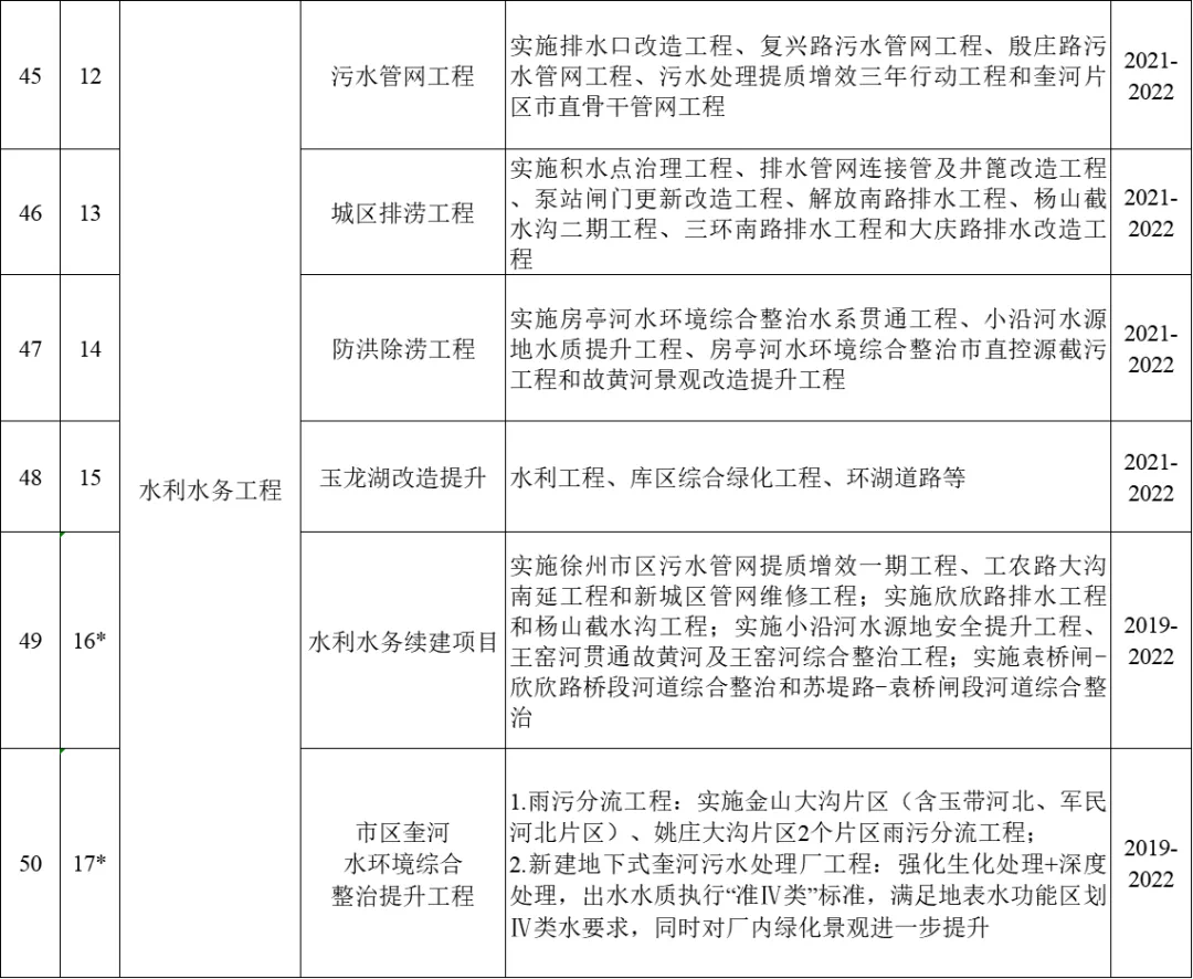
其中,生态文明提质工程(共17项,其中续建6项,新建11项),包括第十三届中国(徐州)国际园林博览会展园建设、生态环境治理工程、山体生态修复工程、公园提升改造、口袋公园&公园绿地便民提升、大龙湖景区功能完善、2021年扬州世界园艺博览会项目(徐州展园改造提升) & 第十二届江苏省园艺博览会徐州展园和展陈项目、道路景观绿化、云龙湖景区提升、水利水务工程,总投资1146861万元。
如下图:

可以看到,主要分为园博会主展园、东区、新城区、西南区域、城北区域5大片区施行:
01
园博会主展园
2020年2月,官宣!徐州从一众省会城市中“脱颖而出”,成功获得第十三届中国(国际)园林博览会承办权,将于2021年9月—12月在徐举办!本届园博会以“绿色城市•美好生活”为主题。

较新动态:9.93亿!总建筑面积91032平方米!中建科技中标第十三届中国(徐州)国际园林博览会场馆建筑建设工程项目(EPC)。
石山森林防火消防瞭望塔(吕梁阁)


综合馆暨自然馆


宕口酒店


主题特色酒店


游客服务中心及1号门


国际园(一云落雨)

创意园

企业馆

运营中心


儿童友好中心

以上信息转载自中建科技集团有限公司官方微信。
02
东区生态环境治理工程
包括五山档口修复二期工程(五山公园)、长山生态修复(枫林园一期)、老龙潭口袋公园、黄山公园提升改造、东方锦城北侧街头绿地。
五山档口修复二期工程(五山公园)
二期工程:广山东侧、金陵山东北侧面积258亩,其中五山公园一期ppp项目内105亩,新增绿地150亩,建设以梅花为主体的专类园(梅花坞),与五山公园贯通慢行系统。

长山生态修复(枫林园一期)
较新动态:从2020云龙区土地推介的规划图可以看到翠屏山山体公园把翠屏山、长山连为一体了。市重点工程中提到了“长山生态修复(枫树园一期)”,也就是说未来这里会多一处以枫林为主题的生态公园。

(1763亩翠屏山片区地块出让列入计划)
03
新城区生态环境治理工程
包括拖龙山生态修复二期工程、大龙湖景区功能完善。
拖龙山生态修复二期工程
徐州市拖龙山山体生态修复工程位于铜山经济开发区长安路东侧,彭祖大道西侧,以丘陵地貌为主。占地面积约21.4万㎡,共分为拖龙山东、拖龙山西及曹山北三块区域。

较新动态:拖龙山山体修复二期工程方案设计说明招标公告

04
西南区域生态环境治理工程
包括卧牛山档口修复二期工程(卧牛山山体公园)、珠山南宕口彩叶园、云龙湖景区提升、森活绿郡北侧沿线口袋公园。
卧牛山档口修复二期工程(卧牛山山体公园)

(卧牛山公园效果图)
较新动态:拖龙山山体公园等大型宕口、山体修复已具较大规模。
珠山南宕口彩叶园
较新动态:2020年12月,徐州公共资源建设工程交易平台发布了(云龙湖)珠山南宕口彩叶园项目绿化工程的招标公告。

05
城北区域生态环境治理工程
包括:辛山山体生态修复及辛山绿地、九里山中山北路宕口生态修复、平山路宕口生态修复工程、天齐路宕口生态修复工程。
辛山山体生态修复及辛山绿地
较新动态:2019年11月,徐州公共资源建设工程交易平台公布了《辛山山体生态修复(樱花谷)EPC工程》的招标公告。

效果图:

九里山中山北路宕口生态修复

较新动态:2020年8月,徐州公共资源建设工程交易平台发布了:徐州九里山中山北路宕口生态修复工程施工招标。

平山路宕口生态修复工程、天齐路宕口生态修复工程;

平山路生态修复工程结合该路段平山寺佛教文化特点,将隧道顶板设计为漏光顶板,种植低矮绿植进行生态修复,计划投资1亿元;
天齐路生态修复工程隧道主体长约280米,洞口采用古城墙设计形式,突出九里山古战场文化历史特色。
较新动态:目前,该项目正在组织方案设计。计划2021年开工。
附录:












声明:本文由入驻焦点开放平台的作者撰写,除焦点官方账号外,观点仅代表作者本人,不代表焦点立场。


