换乘不超过5分钟!徐州高铁、地铁较新规划来了!
扫描到手机,新闻随时看
扫一扫,用手机看文章
更加方便分享给朋友
近日,国家发展改革委正式印发《长江三角洲地区多层次轨道交通规划》▼


规划提出,要以上海、南京、杭州、合肥、宁波为中心,有序推进城市群、都市圈城际铁路建设,对外形成长三角与相邻省会城市 3 小时区际交通圈,对长三角内相邻大城市则形成 1-1.5 小时城际交通圈。
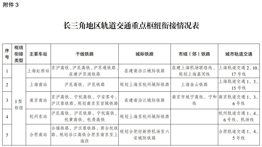
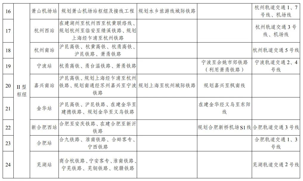
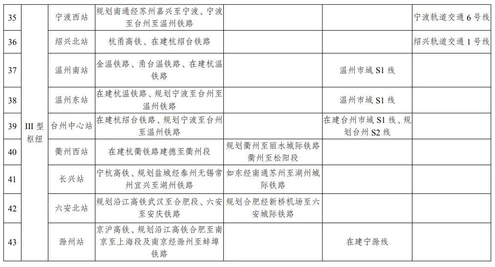
明确表示,长三角将建43个轨道交通重点枢纽站,火车换地铁不超过5分钟,其中,涉及到徐州的有2个轨道交通枢纽站:徐州站、徐州东站,3条城市轨道交通:1、3、6号线。
一起来看看具体规划!
长三角将建43个轨交枢纽站
根据规划,在 " 十四五 " 期间要基本建成轨道上的长三角。使长三角地区轨道交通总里程达到 2.2 万公里以上,新增里程超过 8000 公里。要形成干线铁路、城际铁路、市域(郊)铁路、城市轨道交通多层次、优衔接、高品质的轨道交通系统。
为了实现 " 一体衔接,互联互通 " 这一原则,使轨道交通之间进一体衔接,长三角地区还将建设 43 个轨道交通重点枢纽站。
点击图片查看大图
↓↓↓





规划中的枢纽站分三个层次,部分枢纽实现多种轨道交通方式贯通运营,新建枢纽基本实现同台或立体换乘,不同轨道交通系统最长换乘时间不超过 5 分钟,轨道交通站场与大型机场、公路客运站实现同站布局或快速直达,城市内重要枢纽间基本实现半小时通达。
布局徐州至萧县、贾汪新线建设
规划明确,有序推进新线建设。支持重点都市圈规划建设市域(郊)铁路,鼓励市域(郊)铁路与干线铁路、城际铁路、城市轨道交通多线多点换乘,推动具备条件的跨线直通运行。其中,远期布局沪崇启、南京至和县二期、南京经乌衣至滁州、扬州经扬泰机场至泰州、徐州至萧县、徐州至贾汪、杭州至诸暨、绍兴至嵊州至新昌、金华至武义至永康至东阳、台州市域 S3 线、湖州至安吉、合肥至巢湖、合肥至庐江、黄山市域旅游 T2 线一期、马鞍山至郑蒲港等项目。

有序推进徐州城市轨道交通建设
城市轨道交通网方面,以强基提质增效为重点,统筹财力支撑和发展需要,因城施策有序推进项目建设。聚焦服务城市中心区,发挥城市轨道交通绿色安全、便捷高效和大能力运输优势,提升运输服务品质和可持续发展能力。完善优化上海、南京、杭州等超大、特大城市轨道交通网络,推进合肥、宁波、苏州等城市轨道交通成网运行,有序推进无锡、常州、徐州等具备条件的城市轨道交通建设,加强城市轨道交通与城市重要交通枢纽高效衔接,强化城市轨道交通在现代大城市公共交通中的骨干作用。

除了轨道交通的建设以外,轨道交通与飞机航运、公路运输的衔接也包含在规划内。其中,长三角地区多层次轨道交通“十四五”规划建设项目表中明确,新沂到淮安、新沂到合肥,均有规明确规划!






根据整体规划,到 2035 年,建成高质量现代化轨道上的长三角,实现干线铁路、城际铁路、市域(郊)铁路、城市轨道交通设施布局一张网、枢纽衔接零换乘、运营服务品质优,长三角成为轨道交通网络化、一体化、智能化、绿色化发展的样板区,轨道交通全面引领推动区域一体化发展。
声明:本文由入驻焦点开放平台的作者撰写,除焦点官方账号外,观点仅代表作者本人,不代表焦点立场。


