一夜“涨价”18万!徐州人疯了
扫描到手机,新闻随时看
扫一扫,用手机看文章
更加方便分享给朋友
一直以来,地产行业都有“金三银四红五月”的说法,在过去的4月,徐州楼市却经历了许多动荡。从4月初出台土地新政,设土拍熔断和摇号机制且新房限价,到月底率先在铜山区落地执行,快的让人猝不及防!
01
30余城出台调控新政 力促市场预期稳定
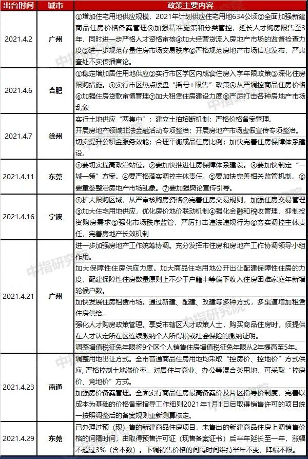
4月,住建部、发改委等部门联合发布《住房和城乡建设部等部门关于加强轻资产住房租赁企业监管的意见》,并约谈了广州、合肥、宁波、东莞、南通等城市负责人,再次强调坚持“房住不炒”定位不变,加强房地产市场调控,不断完善政策工具箱, 促进房地产市场平稳健康发展。
意见出台后,各城市加码楼市调控,稳定市场预期。据统计,4月有30余城出台调控新政,累计调控次数近百次。其中广州、合肥、南通、徐州、宁波等城市从扩大限购范围、增加住房用地和保障性住房的供应、加强住房贷款管理、加强住房租赁市场管控等方面加码,力促市场预期稳定。

图丨图源中指研究院
02
新政效应?刚需买房更难了!
土拍限价新政出台、区域备案价限价……这本来是值得购房者欢声雀跃的事情,但是很多时候是“理想很丰满,现实很骨感”,很多刚需购房者发现,一不小心买房比以前更困难了!因为各个项目都在想着各种各样的方式钻政策空子,变相提高总价。
比如,位于南区的金地格林世界买房全款优先、捆绑车位,定存金额10万元。据了解,购买金地格林世界不是全款、不购买车位,买房没戏。
比如最近两天“大火”的港利上城国际。在开盘前突然通知购房者,想要购房?可以,要买总价18万的车位!否则就没有选房的资格,而且车位还必须要!全!款!一个车位18万?简直莫名其妙,是镶金了嘛!

而且最令人糟心的是,港利的加推进度一直都很慢,购房者等了将近半年,放弃了其他买房机会,如今却被坐地起价,不少网友都表示“心态炸了”!简单算一笔账,如果总房款100万,首付30万,加上一个全款车位18万,买房就要一下拿出近50万元。开玩笑,如果能拿出50万首付款,选择这儿?但凡有一盘花生米,也不至于醉成这样。
除此之外,不久前刚开过盘的中南恒通和平府均价12700元/㎡,可以正常贷款,但是!需绑定两个车位,一个车位价格8.55万元。一个车位就已经够呛了,现在还要绑定两个?!只能够说,这些人是真的脸都不要了。

认真讲,当这些青铜渣渣遇到位于东区某盘的营销方式时候,你才会发现什么是“王者”,相比较捆绑车位这种低级找骂的行为,东区某盘直接在阳台上动手脚,将半封闭阳台变更为全封闭阳台。有人说,好事儿啊!没错,是好事儿,不过是对于项目而言是好事儿。要知道,半封闭阳台只收一半面积价钱,规划变更后,客户购买房子要多增加10多万。

冷静回顾之前的几波行情,供需是关键点,市场预期造就现象级热销,从前期升温,中期疯狂,再到后期回稳,多多少少都有相似之处。
现在,或许正是新的拐点形成的重要时刻。那么,接下来,会有哪些房源入市呢?
03
红盘battle战,一触即发!近5000套房源即将入市
徐州新政药效还未凸显,在“银四”之后,徐州楼市热度仍将延续下去。
据不完全统计,本月徐州新房预计13盘近5000套房源准备入市,其中不乏纯新盘首开、热盘加推等,或将迎来开盘小高潮。
图丨徐州预计开盘项目
纯新盘碧桂园云樾外滩、半山悦景、中国中铁陆港城、中南恒通和平君启、汇川府、山河珑胤等楼盘都已蓄势待发,还有一些热盘如浅山风华、水沐堂悦也都有加推准备。
对于购房者来说,5月或许将是购房较佳时机。大批房源上市可以保证市场房源充足,购房者能有更多的房源进行对比选择。
总结:众多因素导致的某些楼盘热度过高,现在留给刚需的机会真的不多了,而且即将入市的新盘都是以改善为主,所以买房要抓住时机,并根据自己需求去选择楼盘。
声明:本文由入驻焦点开放平台的作者撰写,除焦点官方账号外,观点仅代表作者本人,不代表焦点立场。


